近年來,我國體育產業及體育館行業在政策支持和市場需求驅動下不斷發展。居民健康意識的提升和消費升級,促進體育館行業需求不斷增加;大型體育賽事的舉辦也促進了體育館的建設和升級。同時,智能化和綠色環保技術的發展為體育館行業的創新提供了新的動力。黨的十八大以來,我國體育產業總規模和增加值大幅躍升,增速均高于同期GDP的增速,占當年國民生產總值的比重持續上升。目前,我國已基本形成以競賽表演、健身休閑為引領,體育場館服務、體育培訓、體育制造、體育傳媒等共同發展的體育產業體系。
一、宏觀概況與政策支持
《“十四五”體育發展規劃》提出,到2025年,體育產業總規模將達到5萬億元,增加值占國內生產總值比重達到2%,居民體育消費總規模超過2.8萬億元,從業人員超過800萬人。這一目標的提出,標志著中國體育產業迎來新的發展機遇期,同時也反映出我國體育產業對經濟社會發展的貢獻正在不斷加大。
二、行業發展亮點回顧
全民健身戰略的深入實施推動了全民體育參與的熱潮,場館設施的覆蓋面與智能化水平顯著提升。體育賽事經濟持續繁榮,大型賽事帶動了區域經濟和相關產業鏈的蓬勃發展。同時,數字化和智能化技術的廣泛應用為行業注入新動力,優化了運營效率和用戶體驗。此外,國家政策支持與社會資本的有效結合,不僅促進了體育基礎設施的建設,還為體育產業鏈的延伸和消費市場的升級創造了更多機遇。這些成就為未來五年的持續發展奠定了堅實基礎。
國際級賽事的舉辦對區域經濟的帶動效果明顯。賽事的直播、轉播技術升級,為體育賽事經濟注入了新的活力,吸引更多觀眾和贊助商參與。作為WTA 全球十大頂級賽事之一的2024年武漢網球公開賽的成功舉辦,對提升城市國際影響力、展現城市新形象發揮了至關重要的作用。
三、市場前景及未來發展方向
????體育館行業的前景樂觀,預計將繼續保持穩定增長。隨著“十四五”規劃對體育產業的支持,體育館行業將迎來更多的發展機遇。技術創新和智能化發展將進一步提升體育館的服務質量和用戶體驗,而綠色環保理念的深入人心也將促進體育館的可持續發展。此外,多元化經營和產業升級將使體育館成為城市文化和體育活動的重要載體,滿足公眾多樣化的需求。當下體育館不僅承擔體育賽事舉辦與滿足全民健身需求的功能,還拓展到文化、娛樂等多元領域。
隨著體育場館使用率的不斷提升和體育場館運營機構專業化水平的不斷提高,體育場館的使用率有趨于飽和之勢,體育場館運營商在賽事運營與市場開發等方面積累的核心競爭力難以變現并持續創造增長收益。未來體育場館運營商將由過去單一的體育場館運營商轉型為文體產業綜合運營商,甚至部分體育場館運營商根據城市發展需要,最終成功轉型為體育城市運營商,助力所在城市打造體育名城。
(一)文體服務綜合體是體育場館未來發展方向
作為服務于新世代的新場館理念,文體服務綜合體核心特征在于功能復合與業態多元,是體育與文體相關業態融合發展的重要載體。文體服務綜合體順應當前消費者消費升級的需求,搭建體育與文體相關業態融合發展的載體與平臺,契合體育產業與文體相關產業關聯效應強的特點構建了較為合理的商業模式,成為當前及未來體育場館發展的重要方向。
(二)數字化賦能體育場館運營效能提升
《“十四五”體育發展規劃》中明確提出要提升場館設施智能化水平鼓勵各類體育場館信息化、數字化、智能化改造、升級與建設,打造一批具有大數據采集與分析功能的體育場館。體育社區和體育公園隨著體育場館信息化、智慧化建設水平的不斷提升,將催生出更多數字化體育場館應用場景,數字化賦能體育場館運營效能提升的效果將進一步凸顯。
(三)體育場館賽后利用與綠色發展
隨著冬奧會、亞運會、軍運會、大運會、全運會等一系列國際、國內大型體育賽事相繼舉辦,各地投入巨資修建的大型體育場館賽后利用與可持續發展問題將愈發凸顯,成為關注的焦點。因此,在“雙碳”目標下,體育場館有望成為綠色低碳甚至低碳發展的典范與先行者,探索賽后利用的有效途徑,致力于高質量發展、可持續發展。
四、發展機遇
????《“十四五”體育發展規劃》點明了2035年體育強國建設遠景目標和“十四五”時期體育發展的主要目標,到2035年我國將建成社會主義現代化體育強國。到 2030 年,體育整體發展質量和效益顯著提升形成政府主導有力、社會充滿活力、市場規范有序人民積極參與、與基本實現社會主義現代化相適應的體育發展新格局。到 2035 年,體育的制度生命力、大眾親和力、國際競爭力、經濟貢獻力、文化軟實力,世界影響力充分彰顯,體育治理體系和治理能力實現現代化體育成為中華民族偉大復興的標志性事業。
????“十四五”時期體育發展的主要目標有以下8個方面:
1.?全民健身水平達到新高度
2.?競技體育實力再上新臺階
3.?青少年體育發展進入新階段
4.?體育產業發展形成新成果
5.?體育文化建設取得新進展
6.?體育對外交往做出新貢獻
7.?體育科教工作達到新水平
8.?體育法治水平得到新提升
“十四五”時期,我國進入新發展階段。新發展階段給體育場館發展帶來新機遇。利好政策的大力扶持、新技術和新模式的應用、農村體育廣闊市場以及冬奧會的輻射效應賦予體育場館新的可能,使我國體育場地設施的類型更加豐富、數量顯著增長、發展品質進一步提升得益于國家體育產業政策的支持、群眾健康理念和體育消費意識的逐漸提升,我國體育產業快速發展,體育賽事活動舉辦頻率越來越高,舉辦規模越來越大。
《國務院辦公廳關于促進全民健身和體育消費 推動體育產業高質量發展的意見》明確提出,要“探索體育產業創新試驗區建設”;在數字體育、數字運動、智慧體育場館、區域體育發展聯盟等領域提出了更高的要求。
五、存在的挑戰
從國內體育場館運營情況來看,我國體育場館市場化程度仍有大幅提升空間,現有體育場館的運營機構多為各級體育行政部門直屬的事業單位。國內體育賽事市場處于快速發展期。受益于現有賽事商業化運營程度的快速提升,國內體育賽事市場處于增長階段,但短板在于缺乏頂級賽事的流量效應,因此增速并未出現顯著的高速增長特征。整體看體育賽事市場仍具備長期投資價值,尤其是具備頂級賽事發展潛力的相關項目和公司。
六、體育場館運營情況概述
根據《2024年全國體育場地統計調查數據》,全國體育場地484.17萬個,體育場地面積42.3億平方米,全國人均體育場地面積2.89平方米。
全國田徑場地20.93萬個。其中,設有400米環形跑道的田徑場地3.38 萬個,占16.17%;其他田徑場地17.55萬個,占83.83%。全國游泳場地3.97萬個。其中,室外游泳池2.06萬個,占51.95%;室內游泳館1.82萬個,占45.68%;天然游泳場940個,占2.37%。
全國球類運動場地303.62萬個。其中,足球、籃球、排球“三大球”場地150.42萬個,占49.54%;乒乓球和羽毛球場地139.54萬個,占45.96%;其他球類運動場地13.66萬個,占4.5%。
全國冰雪運動場地2678個。其中,滑冰場地1764個,占65.87%;滑雪場地914個,占34.13%。
此外,全國全民健身路徑110萬個、全國健身房15.2萬個、全國健身步道17.18萬個,長度40.76萬公里。體育場館是進行運動訓練、運動競賽及身體鍛煉的專業性場所。主要分為在室外進行比賽訓練的體育場和在室內進行比賽訓練的體育館。
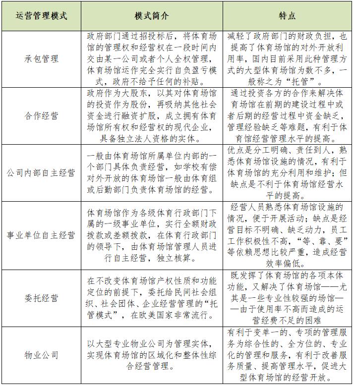
全國體育場館主要運營管理模式可歸納為以下6種:

體育館運營應積極爭取政策支持,包括政府運營補貼、公共體育場館免費或低收費開放補助資金、引導教育部門購買服務以及爭取企事業單位工會文體活動經費。